2026.05.21
こんにちは!(^^)!🌈川口市を中心に屋根リフォームを行っております街の屋根やさん川口店 です。前回までのブログでは、既存屋根の劣化状況や、ルーフィング施工までの様子をご紹介いたしました。今回はいよいよ、新しい屋根材「スーパーガルテクト」の施工から、完成までの様子をご紹介いたしま…
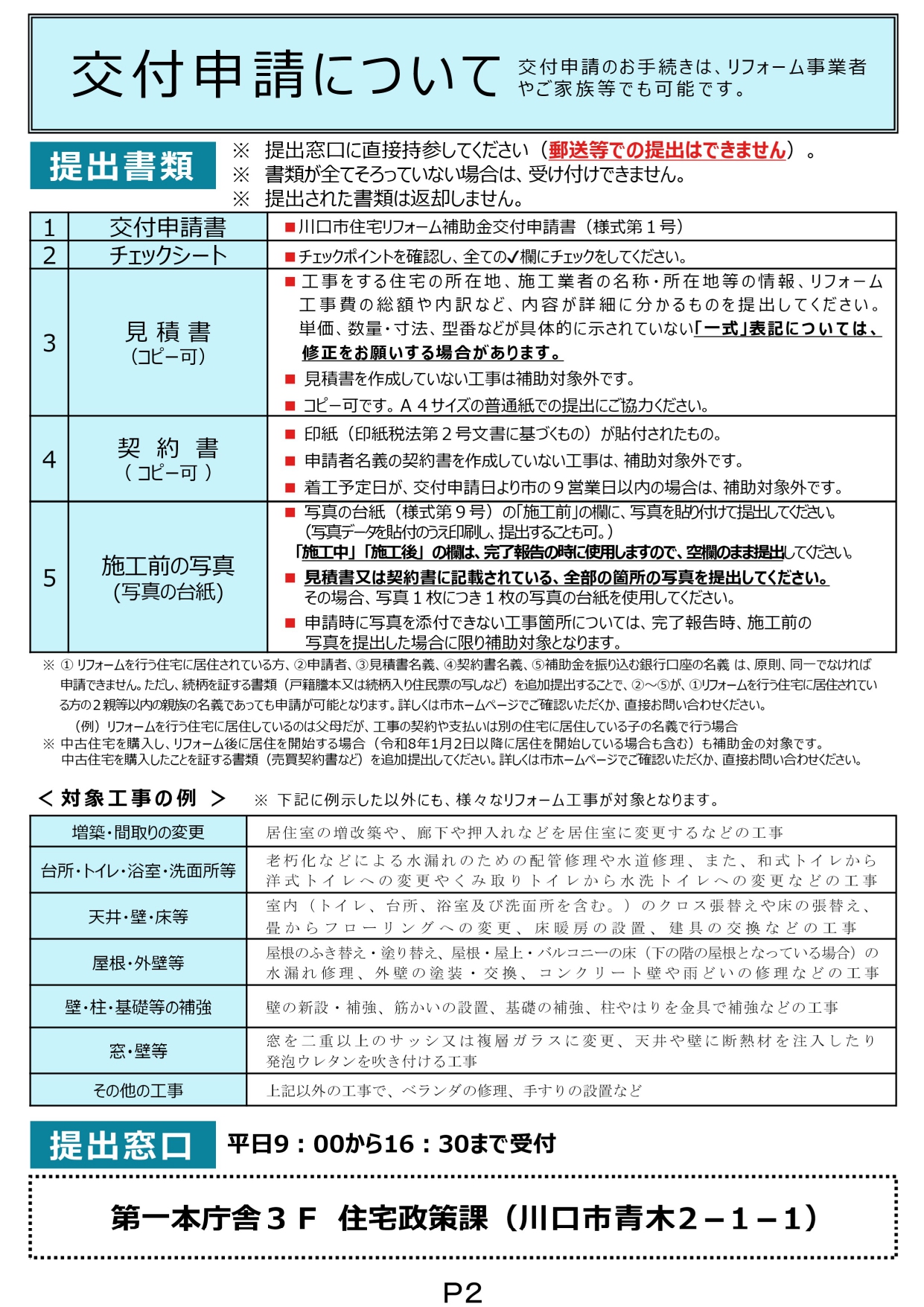
埼玉県川口市にお住まいの方へ。
実は今、住宅リフォームに対して補助金が出る制度があるのをご存知ですか?🏠
2026年度(令和8年度)も、川口市では
住宅リフォーム補助金制度がスタートします✨✨
*「屋根が気になる…」
*「外壁を直したい…」
*「リフォームしたいけど費用が…」
そんな方にとって、かなりお得な制度です🌈
今回の補助金はとてもシンプルです✦
👉 工事費の5%(最大10万円)
例えば…
つまり、ある程度のリフォームなら満額出る可能性が高いです(^▽^)/
📅 2026年4月16日〜8月5日まで
ただし注意点!!
👉 予算がなくなり次第終了
毎年早めに終わってしまいます💦💦
「まだ大丈夫でしょ」は結構危険です!
⇒ 契約した後、工事前に申請が必須
つまり…
❌ 工事してから申請 → NG
❌ 着工後 → NG
\着工前じゃないと補助金もらえません/
「うち対象になるの?」
「屋根これ直した方がいい?」
「補助金使える?」
こういう相談が多いです。
弊社では⇓
〇 現地調査無料
〇 補助金対象か診断
〇 申請のサポートも対応
していますのでご安心ください♪
街の屋根やさん川口店では、ただ修理をするだけでなく「お住まいを守る工事」を大切にしています。
私たちが自信を持っておすすめできる理由は、国家資格を持つ職人が直接施工を担当していること。
経験豊富な職人が責任を持って、一つひとつの現場に向き合っています。
―――――――――――――――
🏅 街の屋根やさん川口店の有資格者一覧
・二級建築施工管理技士
・玉掛け技能
・石綿作業主任者
・高所作業車
・職長・安全衛生責任者教育修了
・ケイミュー 外壁材施工士
・ニチハ 外壁材工事店
―――――――――――――――
資格を持つ職人が全工程を責任を持って対応いたします。
確かな技術と誠実な対応で、安心・安全な施工をお約束します。
屋根や外壁のことで気になることがありましたら、どんな小さなことでもお気軽にご相談ください。
点検・お見積りはすべて無料で承っております。
お住まいの状態をしっかり確認し、最適なご提案をいたします。
街の屋根やさんご紹介
街の屋根やさん埼玉川口店の実績・ブログ
会社情報
屋根工事メニュー・料金について
屋根工事・屋根リフォームに関する知識
Copyright © 2016-2026 街の屋根やさん All Rights Reserved.